
222 浏览航天信息A3财务软件怎么管理角色,航天A3软件角色管理如何操作,A3软件角色管理怎么操作,
航天A3软件角色管理操作说明:
【主要功能】如果企业人员比较多,角色职责明确,可以通过角色管理,先创建角色,然后对角色授权,再把相关人员分配到该角色,并对角色进行新增、查看、删除、设置功能权限等操作,如下图所示:

角色管理页面
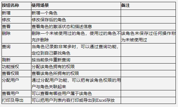
角色管理列表按钮使用说明

1、新增角色
功 能:增加新角色,设置角色权限。
角色是对用户身份的统称,可以对角色赋予权限,然后将角色与用户进行关联,当修改某个角色的权限时,具有该角色的用户的权限将随之改变。所以角色也可以说是权限一个统称。下面我们来看一下如何增加角色:
操作步骤
【* 步】点击“我的系统/用户及权限/角色管理/新增” 菜单项,进入角色新增页面。如下图所示:

角色新增页面
【第二步】录入角色名称与描述信息。
【第三步】选择激活状态。
【第四步】选择拥有该角色的用户。
【第五步】点击〖保存〗,即增加角色成功。
2说明:
2、修改角色基本信息
功 能:修改角色的名称、描述信息、激活状态及拥有此角色的用户。
操作步骤
【* 步】在角色管理页面选中需要进行修改的角色。
【第二步】点击〖修改〗,进入基本信息修改页面。
【第三步】进行基本信息修改。
【第四步】对修改后的信息进行保存。若未点〖保存〗直接点击〖退出〗系统会提醒用户信息尚未保存是否继续该操作,避免修改过的信息丢失。
3、修改角色功能权限
功 能:修改角色的功能权限,可以增加一级功能权限,也可以增加末级功能权限。
操作步骤
【* 步】在角色管理页面选择需要修改功能权限的角色。
【第二步】点击〖功能授权〗,进入修改页面。如下图所示:

角色权限信息页面
【第三步】进行功能权限修改。
【第四步】对修改后的信息进行保存,系统提示是否继续修改,若修改完毕可以直接点击〖退出〗,退出修改页面。
航天信息A3财务软件怎么管理角色,航天A3软件角色管理如何操作,A3软件角色管理怎么操作,
航天信息A3财务软件操作指南(创建账套+日常账务处理+账表查询打印+常见问题)