
221 浏览航天信息A3财务软件怎么录入凭证,航天A3软件录入凭证如何操作,A3软件录入凭证怎么操作,
,航天A3软件录入凭证操作说明:
【主要功能】根据用户设置的凭证字,录入凭证信息。
凭证是登记账簿的依据,在实行计算机处理账务后,电子账簿的准确与完善完全依赖于记账凭证,因而使用者要确保记账凭证输入的准确完整,在实际工作中,用户可直接在计算机上根据审核无误准予报销的原始凭证填制记账凭证,也可以先由人工制单而后集中输入,用户采用哪种方式应根据本单位实际情况,一般来说业务量不多或基础较好的用户可采用前一种处理方式,而在* 年使用或人机并行阶段,则比较适合采用后一种处理方式。
操作步骤:
【* 步】凭证新增
点击 【功能导航/总账管理/凭证/凭证录入】菜单项,进入凭证录入页面,如下图所示。也可在凭证查看页面,点击〖新增〗按钮。

凭证录入页面
如需要插入凭证,则点击〖插入〗按钮来新增凭证,系统保存插入的凭证,并同时将插入凭证号之后的凭证后移。凭证插入时,若当前凭证之后存在记账凭证,不可插入凭证。
例如:当前凭证的最后一张凭证号是5即1、2、3、4、5,若要在3后面4前面插入一张凭证,则新插入的凭证号应为4号,之前的4号后移为5号以此类推后面的凭证都后移一位,重新排序为:1、2、3、4、5、6。

凭证插入页面
【栏目说明】

科目参照页面
【第二步】录入凭证信息。
当科目为辅助核算时,系统根据科目属性要求输入相应的辅助信息。如:客户、供应商、部门、物品、仓库等,若科目带数量或外币核算则需要录入数量单价或汇率外币数量,若录入的是银行或往来科目,则可录入结算信息。
【第三步】保存凭证。
保存方式有保存与暂存两种,直接点击〖保存〗按钮进行保存,若凭证未录入完整需要保存凭证,可点〖暂存〗按钮,暂存的凭证是无效的凭证不可进行审核,记账等操作。所有账表查询结果不包含暂存的凭证数据。已保存的凭证不可暂存。
2说明:
【操作说明】
1.辅助项目录入

物品辅助核算录入页面

物品辅助参照页面

多行辅助信息录入页面
2.外币数量录入
录入凭证,录入带外币或数量的科目,凭证页面即显示外币数量列,如下图:

外币数量录入页面
1) 录入数量和单价系统自动计算金额,录入单价和金额系统可自动计算数量,录入数量和金额时系统可自动计算单价。
2) 录入带外币核算科目时,系统自动带出该外币的记账汇率;录入外币金额系统自动计算本位币金额;
3) 若参数:凭证录入时,自动反算1、选择为空,不反算外币或汇率;2、选择外币,根据金额和汇率自动反算外币;3、选择汇率,根据金额和外币自动反算汇率。
4) 当录入科目既带外币核算又带数量核算时,则需要勾选参数[自动反算外币],系统才能自动反算单价。否则系统无法自动反算单价。
3.银行科目录入
录入凭证时录入银行科目有参数控制:[银行科目结算信息] 有三种控制方式:不控制、必录、自动弹出。
1) 当参数选择[必录]时,录入银行科目后,按“回车”键,自动弹出,若用鼠标操作则不会自动弹出,凭证保存时,未录入结算信息,不允许保存。
2) 当参数选择[自动弹出]时,录入银行科目后无论键盘操作还是鼠标操作,结算信息都会自动弹出。
3) 当参数选择[不控制]时,则录入银行科目不录入结算信息凭证也可以保存,若想录入结算信息,可点击
按钮录入结算信息。结算信息录入界面如下图:

银行科目结算信息录入页面
4.往来科目录入
1) 带客户或供应商核算的科目即为往来科目。
2) 凭证录入带往来核算的科目,系统自动弹出辅助核算页面,若参数勾选[往来业务核算必录业务号],则需要录入业务号凭证才可以保存,否则凭证不允许保存。
3) 若参数勾选[系统生成往来业务号],则系统自动生成往来业务号,如下图

系统自动生成往来业务号页面
4) 业务日期不能为空且不可大于凭证日期。修改凭证日期后,保存凭证时,如果往来业务日期>修改后的凭证日期,提示“往来业务日期大于凭证日期,是否将往来业务日期设置与凭证日期相同”,选择确定,往来业务日期=凭证日期,选择否,不保存
5.带职员核算的科目录入
系统支持带职员核算的科目录入结算方式和结算号,但是否录入结算方式和结算号 ,系统不做控制。

带职员核算辅助录入页面
6.现金流量录入
1) 在凭证录入页面,点击
按钮,弹出现金流量录入页面,如下图:

现金流量录入页面
2) 若参数勾选[新增凭证时,自动按对方科目指定现金流量],则弹出的现金流量录入页面会自动带出对方科目,否则对方科目栏为空,可下拉选择,选择对方科目后,系统自动将凭证科目行所输的借方或贷方发生额,自动带到本位币输入列。
3) 若参数勾选[按回车键换行弹出现金流量页面],则在凭证录入页面,录入现金流量科目及金额后,按“回车键”,系统自动弹出现金流量录入页面。
4) 若参数勾选[录入凭证必录现金流量主表项目]或[录入凭证必录现金流量附表项目]则在录入凭证时若录入现金流量科目,则需要录入相关现金流量项目,凭证才能保存,否则凭证不允许保存。
5) 点击
按钮,则系统自动载入【现金流量表/现金流量科目设置】页面所设置的对方科目所对应的现金流量项目。
6) 现金流量本位币金额和凭证行本位币金额必须相等,现金流量主表项目不能为空。
7) 若凭证已审核或已记账,现金流量录入错误或未录入,可点击〖流量修改〗,修改现金流量或补录现金流量。
7.余额实时查看
此功能是在录入凭证时可查看科目及辅助项实时余额,并可反填余额。
在录入凭证时,可点击
按钮查看科目的当前余额。若该科目设置了辅助核算,那么可以查看具体的辅助项目的余额。如下图:

余额查看页面
1) 当勾选[包含未记账凭证]时,所显示余额包含未记账凭证数据且包含当前凭证已录入未保存金额。如:1001库存现金科目包含未记账凭证时,科目余额表余额为500,不包含未记账凭证时,科目余额表余额为400,当前凭证录入1001库存现金科目借方666,凭证未保存。查看余额时若不勾选包含未记账凭证则余额显示为400,若勾选包含未记账凭证则余额显示1166。
2) 点击
按钮,系统自动将余额反填入凭证。点击
按钮,系统自动将单价反填入凭证,此功能主要是给用户平账用。如:应收账款科目余额 借500,点击
,则系统自动在贷方显示500。
3) 由于科目所带辅助核算不同,余额所显示的表格亦不同,若科目带外币核算,则余额页面显示外币列,若科目带数量核算,则余额页面显示数量、单价列。
8.凭证模板
此功能可快速录入相同凭证,提高凭证录入效率,分保存模板和调用模板两个步骤。
1) 凭证录入或凭证查看页面,点击〖操作-保存模板〗弹出模板保存界面,系统默认勾选[凭证字]、[摘要]、[科目代码]、[币种]、[汇率]、[单位],其它项用户可根据需要选择。如下图:

凭证模板保存页面
用户勾选需要保存的项目,录入模板名称,点击〖确定〗按钮,即可保存模板。凭证需保存后才可保存为凭证模板。
2) 在新增凭证页面,点击〖操作-调用模板〗,弹出模板调用界面,如下图:

凭证模板调用页面
选择要调用的模板,点击〖调用〗,即可调用模板;点击〖导入默认〗,即可导入预置模板。点击〖格式〗可对调用模板页面显示项目根据用户需要显示。
9.凭证附件
此功能在凭证录入时可上传电子附件,并支持精易拍 WX系列拍照直接上传为凭证附件,相关人员可下载查看电子附件。若参数选择“自动计算附件数”,则用户上传附件或删除附件后,系统自动计算附件数,否则不自动计算。
1) 点击〖操作-管理附件〗 可进行附件的上传,查看、删除、拍照上传操作,如下图:

附件管理页面
点击〖浏览〗按钮,选择需要上传的附件后,点击〖上传〗按钮,提示上传完成即可退出页面。
点击〖查看〗按钮,可下载查看已经上传的附件
点击〖删除〗按钮,可以删除已经传的附件
点击〖拍照上传〗按钮,可连接精易拍设备进行拍照上传,如下图:

附件管理页面
选择拍照上传上要确认已经连接精易拍设备,并已经安装好驱动
若凭证已复核,已审核,已记账等则不可上传凭证附件。
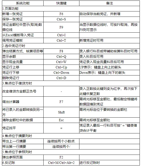
10.快捷键

航天信息A3财务软件怎么录入凭证,航天A3软件录入凭证如何操作,A3软件录入凭证怎么操作,
航天信息A3财务软件操作指南(创建账套+日常账务处理+账表查询打印+常见问题)